MUSYAWARAH DESA KHUSUS (MUSDESUS) PEMBENTUKAN KOPRERASI DESA MERAH PUTIH DESA SUKA MENANTI KECAMATAN

28 April 2025
Administrator
Dibaca 314 Kali
MUSYAWARAH DESA KHUSUS (MUSDESUS) PEMBENTUKAN KOPRERASI DESA MERAH PUTIH DESA SUKA MENANTI KECAMATAN

Desa Suka Menanti, Jum'at,25 April 2025.

Pemerintah Desa bersama BPD menggelar Musyawarah Desa Khusus (Musdesus) dalam rangka Pembentukan Koperasi Desa Merah Putih yang dilaksanakan pada hari Jumat, tanggal 25 April 2025 Pukul 09.00 WIB di Balai Dsa Suka Menanti, kegiatan ini merupakan salah satu upaya pemberdayaan ekonomi warga desa yang bertujuan untuk meningkatkan kesejahteraan dan kemandirian masyarakat. Melalui Musyawarah Desa (Musdes) yang digelar secara khusus, yang dihadiri oleh berbagai unsur masyarakat Desa Suka Menanti Kecamatan Bukit Kemuning,

Turut hadir dalam acara tersebut Uspika Camat Bukit Kemuning, yang diwakili oleh Sekcam Bpk Heri Rahman, ST, MT, Babinsa Bpk Rasbudiono, Balai Penyuluh Pertanian Bpk M.Edi Jumsyarwani, SP dan Pendamping Desa Bpk Iwan Nisa Putra, SH, serta sejumlah tokoh masyarakat, tokoh pemuda, dan pengurus lembaga Desa lainnya.

Kegiatan ini bertujuan untuk membahas dan merancang pembentukan koperasi yang akan menjadi wadah bagi berbagai kegiatan ekonomi. Proses ini melibatkan partisipasi aktif dari pemerintah desa, Badan Permusyawaratan Desa (BPD), dan elemen masyarakat lainnya, sehingga diharapkan keputusan yang diambil mencerminkan kepentingan bersama. Proses ini tidak hanya sebatas pembentukan koperasi, tetapi juga mencakup diskusi mengenai rencana kerja, modal awal, dan struktur organisasi koperasi tersebut. Semua agenda yang dibahas bertujuan untuk memastikan koperasi dapat beroperasi secara efektif dan berkelanjutan.

Pentingnya koperasi dalam memberdayakan ekonomi masyarakat desa tidak bisa diremehkan. Koperasi diharapkan dapat menjadi solusi atas berbagai permasalahan ekonomi yang dihadapi warga, seperti akses modal, pemasaran, dan kebutuhan dasar. Oleh karena itu, Musdes ini menjadi momentum penting dalam menjalin kerjasama dan komitmen dari semua pihak untuk membangun koperasi yang tangguh dan mandiri.

Tujuan Pembentukan Koperasi

Peserta musdes telah memahami dan mengerti mengenai tujuan dan manfaat keberadaan koperasi, hal ini merupakan program strategis desa untuk memperkuat perekonomian masyarakat melalui pengelolaan unit usaha meningkatkan kesejahteraan anggota dan menumbuhkan semangat gotong royong untuk memperkuat perekonomian masyarakat Desa

Nama dan Kedudukan Koperasi

“Koperasi Desa Merah Putih Suka Menanti Kecamatan Bukit Kemuning” yang berkedudukan di Jl.Saleh RT/RW 002/003 Desa Suka Menanti Kecamatan Bukit Kemuning.

Struktur Organisasi Koperasi

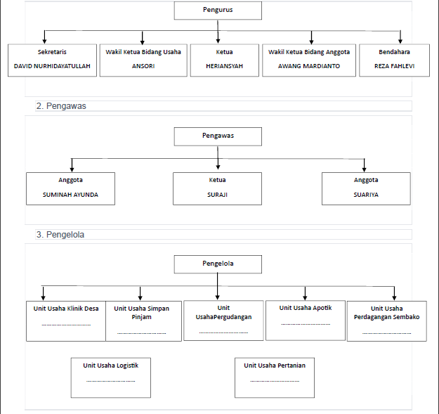
Dari hasil musyawarah, forum menetapkan susunan Pengurus dan Pengawas Koperasi Desa Merah Putih sebagai berikut :